此網頁需要支援 JavaScript 才能正確運行,請先至你的瀏覽器設定中開啟 JavaScript。
請登入以管理網站,按下開啟登入視窗
home
中華民國僑委會僑生專班招生網
Google Search
Language
繁體中文
English
Language
繁體中文
English
Toggle navigation
跳到主要內容
:::
English
|
網站導覽
中華民國僑委會僑生專班招生網
Toggle navigation
:::
各僑生專班
產學攜手合作僑生專班
專班簡介
申請資格
招生簡章
報名時程及步驟
就學Q&A
招生學校
獎學金資訊
四年制產學合作學士班
專班簡介
申請資格
招生簡章
報名時程及步驟
就學Q&A
招生學校
獎學金資訊
海外青年就學輔導技術研習班
研習班簡介
申請資格
招生簡章
報名時程及步驟
就學Q&A
招生學校
就學輔導
華語文學習管道
新南向國家駐外館處
菲華文教服務中心
駐印尼代表處僑務組
駐馬來西亞代表處僑務組
駐泰國代表處僑務組
駐胡志明市辦事處僑務組
駐緬甸代表處僑務組
駐越南代表處僑務秘書
保薦單位
印尼地區
馬來西亞
菲律賓地區
泰國地區
越南北部地區
緬甸地區
寮國地區
汶萊地區
柬埔寨地區
在學輔導
就業輔導
畢業留臺工作
就業諮詢平臺
統計手冊下載
校友會專區
校友會
補助措施
:::
首頁
產學攜手合作僑生專班
招生簡章
越文版( Việt )
緬文版( မြန်မာ )
泰文版( ไทย )
印尼文版(Bahasa Indonesia)
瀏覽人次:
28554
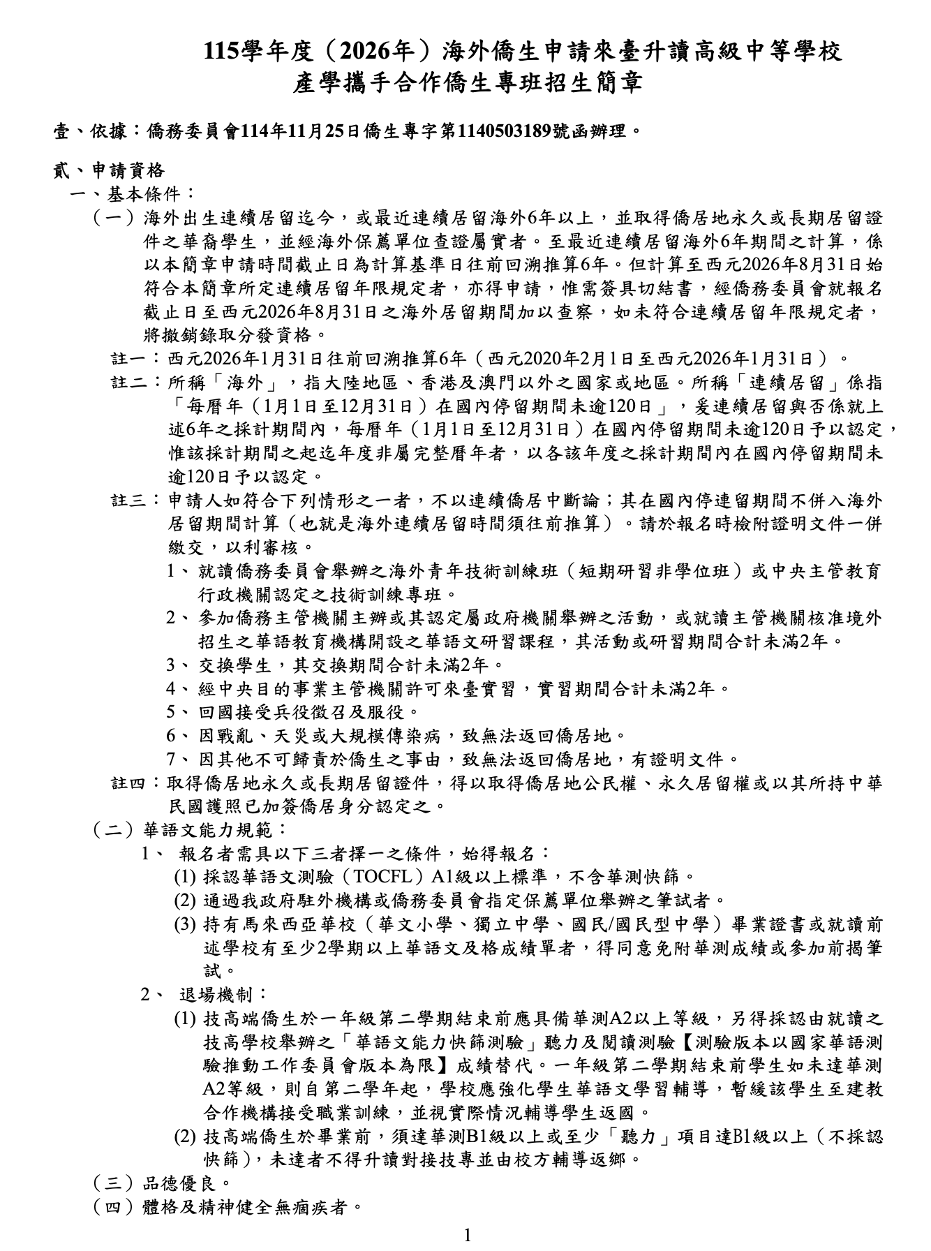
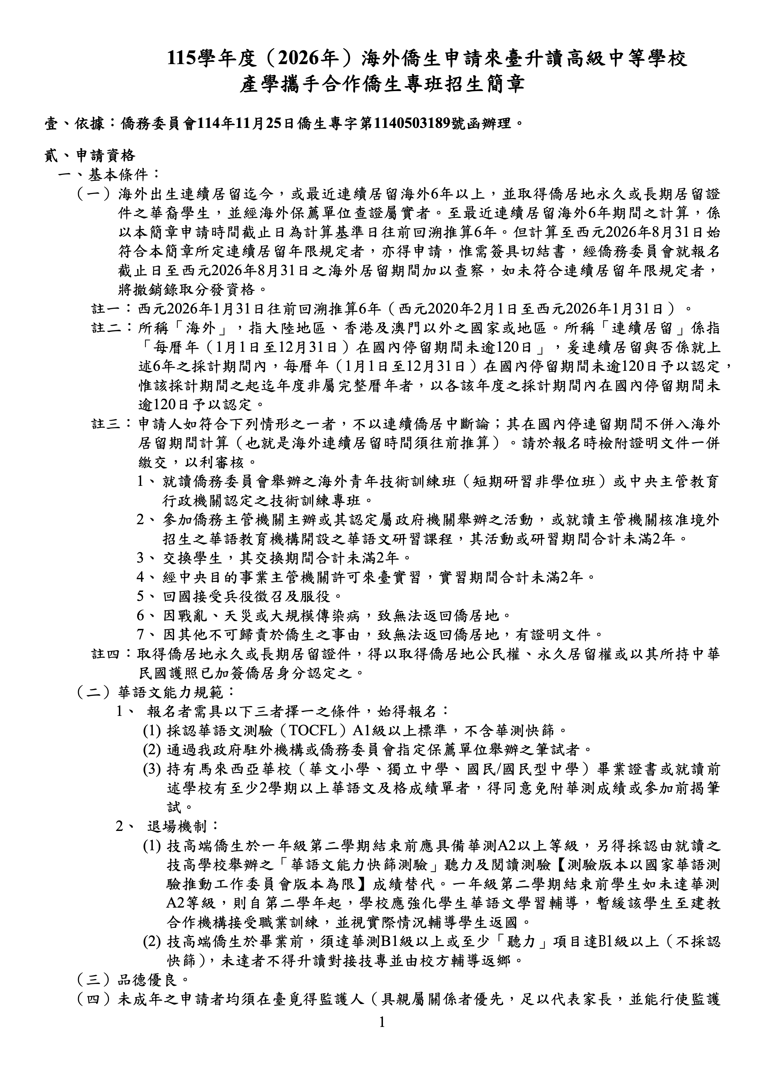
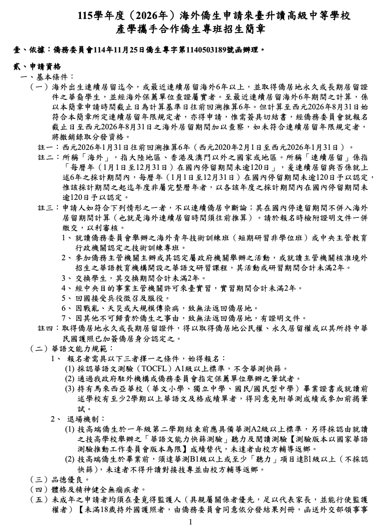
招生簡章
點選下載全文